| NeoPixel-Controller Hardware | |
|---|---|
|
Fritzing-Projekt
von Oliver Arend, zuletzt geändert am 07.03.2020
|
|
Layout
[Anzeigen]
von Oliver Arend, zuletzt geändert am 07.03.2020
|
|
Maße
[Anzeigen]
von Oliver Arend, zuletzt geändert am 07.03.2020
|
|
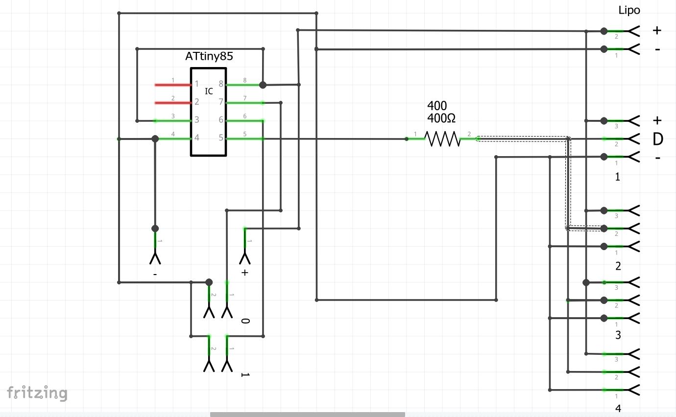
Schaltplan
[Anzeigen]
von Oliver Arend, zuletzt geändert am 07.03.2020
|
|
Steckbrett
[Anzeigen]
von Oliver Arend, zuletzt geändert am 07.03.2020
|
